|
× [PR]上記の広告は3ヶ月以上新規記事投稿のないブログに表示されています。新しい記事を書く事で広告が消えます。 |
|
|
|
バックライトにもはさみで切って使うこともできるしろもの。 検索したら、ELテープやらELチューブやらたくさんあるらしいです。 いつか使ってみたいなぁ http://akizukidenshi.com/catalog/g/gP-00002/ |
|
akizukidenshi.com/catalog/g/gM-04220/ 秋月で見つけました。 ZigBeeを使用した通信モジュールです。 資料を見てたらこいつら同士で通信できるっぽいです。 マイコンとはシリアル(UART)で通信できるよう。。。 消費電力が少なくて使いやすいなら使ってみたいなぁ~。 ちなみに通信距離の長いXBeeProってのも出ています。 akizukidenshi.com/catalog/g/gM-04221/ |
|
プラズマで発電的なものはつくれないだろうか。
発光ダイオード → 太陽電池 なら 蛍光灯? → 吸光?発電??? そんなに単純ではないかw |
|
www.intsoft.co.jp/catena/intro.htm
普段使っている回路シミュレータです。 SPICE系の回路シミュレータで使い勝手がよいので重宝しています。 簡単に使い方を紹介。 ちなみに使用バージョンは現時点で最新版のSIMetrix/SIMPLIS Intro Release 6.00cです。
ツールバーの機能の説明です。 左から部品のコピー、移動、切り取り、回転、左右に対象移動、上下に対象移動ボタン。
こちらはよく使う回路素子のシンボルです。 左から抵抗、コンデンサ、インダクタ、GND、電圧源、電流源、ダイオード、ツェナダイオード、バイポーラトランジスタ(NPN、PNP)、MOSFET(N、P)、JFET(N、P)、オペアンプ。 抵抗やコンデンサは配置した後パラメータを変更できます。また、ダイオードやMOSFETは配置後に型番を変更可能です。
部品配置の仕方は、配置したい部品のシンボルを左クリックすると回路図エディットウィンドウ上に配置できるようになります。右クリックするまで同じ素子を複数個配置可能。 配線は、Wire Modeボタンをクリックしてから配線したい端子を左クリックすると回路図上で配線できます。
次に電圧源の信号を設定。今回は正弦波を入力します。V1をダブルクリック。
Time/Frequencyでは正弦波の周波数や遅延などを、Verticalでは振幅やオフセットを設定できます。 今回は図のように周波数1kHz、振幅1Vで設定。
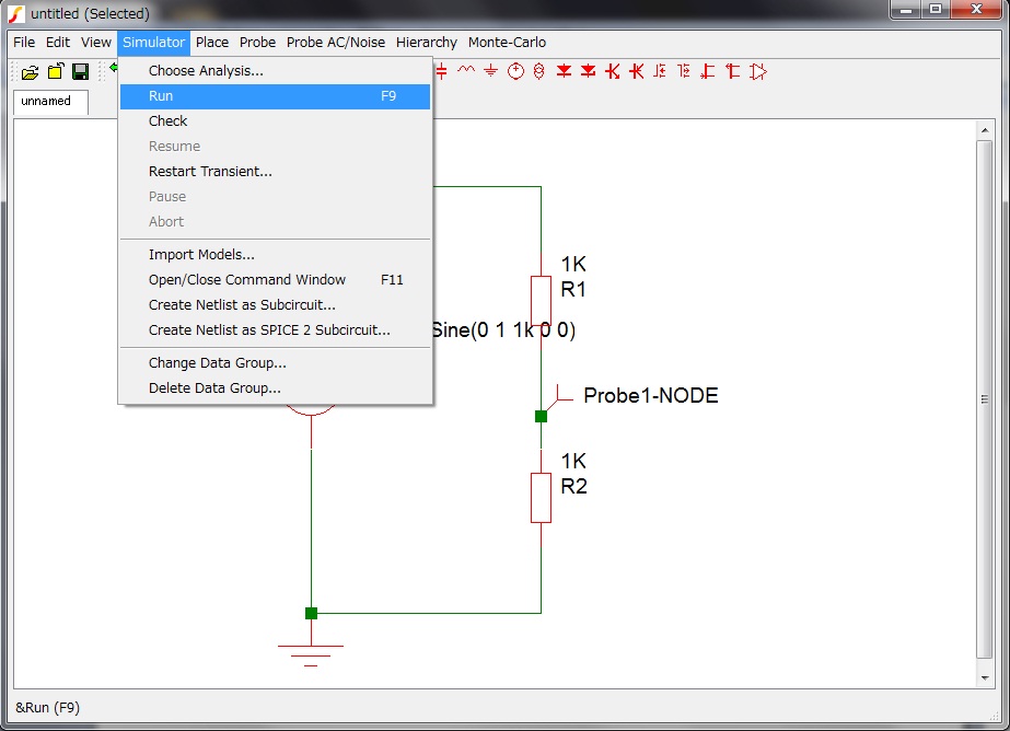
このままでもシミュレーションできますが、結果が表示されません。そこで、通常の回路の実験のように、回路図上で見たい信号の部分にプローブを配置する必要があります。
プローブをこんな感じで配置。今回はV1の入力電圧とR2への出力電圧が見たいので電圧プローブを二つ配置。
次にシミュレーションの設定を行います。
Analysis ModeはSIMetrixで行える様々な解析モードが表示されています。今回は過渡解析を行いたいのでTransientを選択。 次にTransientタブで過渡解析の設定を行います。今回はデフォルト設定でいきます。 Stop timeでは過渡解析終了時間を設定します。今回は1msecまで解析します。 ほかにもいろいろ細かい設定ができますがそれはまた機会があれば。
今回はR1:R2が等しいので出力電圧は1/2に分圧されます。
こんな感じでSIMetrixでは非常に簡単に回路シミュレーションができます。 |
